能力验证
|
内部新闻
|
人力资源
|
联系我们
|
企业文化
|
OA
|
实验室信息管理
首页
企业概况
甘肃省建筑科学研究院(集团)有限公司,成立于1973年,是甘肃省领先从事建筑科学研究和科技研发的综合性咨询与技术服务机构,是国家高新技术企业、全国用户满意标杆企业、甘肃省科技创新型企业。
企业简介
现任领导
组织机构
企业资质
企业荣誉
大事记
全资子公司
新闻资讯
甘肃省建筑科学研究院(集团)有限公司,成立于1973年,是甘肃省领先从事建筑科学研究和科技研发的综合性咨询与技术服务机构,是国家高新技术企业、全国用户满意标杆企业、甘肃省科技创新型企业。
公司新闻
建投要闻
基层动态
行业资讯
通知公告
视频中心
企业担当
改革改制
全国建筑物鉴定与加固改造第十六届学术交流会
党建工作
甘肃省建筑科学研究院(集团)有限公司,成立于1973年,是甘肃省领先从事建筑科学研究和科技研发的综合性咨询与技术服务机构,是国家高新技术企业、全国用户满意标杆企业、甘肃省科技创新型企业。
党建动态
专题专栏
纪检监察
群团工作
聚焦二十大
“三抓三促”行动
发展经营
甘肃省建筑科学研究院(集团)有限公司,成立于1973年,是甘肃省领先从事建筑科学研究和科技研发的综合性咨询与技术服务机构,是国家高新技术企业、全国用户满意标杆企业、甘肃省科技创新型企业。
检验检测
技术服务
特种加固
中标信息
科技研发
甘肃省建筑科学研究院(集团)有限公司,成立于1973年,是甘肃省领先从事建筑科学研究和科技研发的综合性咨询与技术服务机构,是国家高新技术企业、全国用户满意标杆企业、甘肃省科技创新型企业。
核心技术
科技人才
科技项目
科研成果
学术期刊
科技创新平台
学术委员会
科技快讯
首页
企业概况
企业简介
现任领导
组织机构
企业资质
企业荣誉
大事记
全资子公司
新闻资讯
公司新闻
建投要闻
基层动态
行业资讯
通知公告
视频中心
企业担当
改革改制
全国建筑物鉴定与加固改造第十六届学术交流会
党建工作
党建动态
专题专栏
纪检监察
群团工作
聚焦二十大
“三抓三促”行动
发展经营
检验检测
技术服务
特种加固
中标信息
科技研发
核心技术
科技人才
科技项目
科研成果
学术期刊
科技创新平台
学术委员会
科技快讯
能力验证
|
内部新闻
|
人力资源
|
联系我们
|
企业文化
|
OA
|
实验室信息管理
新闻资讯
News and information
当前位置 >
首页
>
新闻资讯
>
公司新闻
公司新闻
建投要闻
基层动态
行业资讯
通知公告
视频中心
企业担当
改革改制
全国建筑物鉴定与加固改造第十六届学术交流会
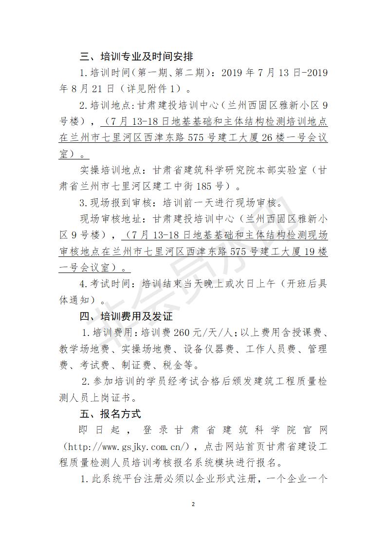
甘肃省建筑科学研究院关于2019年全省房屋建筑工程质量检测人员培训的通知
时间:2019年07月02日
来源:
作者:
点击数: